
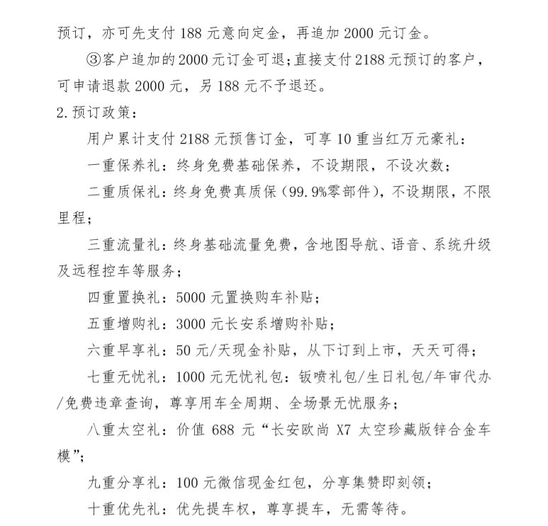
今日(9月30日),有网友在《车壹圈》后台投稿,长安欧尚X7疑似预订政策泄露,从图片上我们可以发现,用户累计支付2188元预售订金,即可享受诸如保养礼、质保礼、流量礼、置换礼、增购礼等10重豪礼(详见下图)。从预订政策来看,长安欧尚汽车可谓是下足了血本,国庆想要购车的朋友可以先等等,这样的政策在汽车圈确实很少见。

说起长安欧尚X7,的确算得上今年年度汽车圈网红车,“第一个代表中国品牌登陆太空”、“第一个车内挑战40名美女极限空间”等标签,被鲜明的贴在长安欧尚X7这款车身上。原本于10月8日才正式开启预售的长安欧尚X7,如今提早的经销商泄露预订政策,足见很多消费者对新车有点“迫不及待”了!

长安欧尚X7从颜值上讲,整车匀称的比例和流线设计,尤其是漆面和细节给人的视觉质感,称得上是自主品牌第一梯队。内饰大量的真皮包裹和悬浮式大屏,给整车的档次感再一次提升。

配置上,全系标配了LED近/远光灯、LED后视镜转向灯、LED制动尾灯、主副驾安全气囊、胎压监测、上坡辅助、电子驻车、悬浮式彩色触控大屏等舒适且实用性配置;再加上三大件均采用长安汽车历经多年市场验证的成熟组合,1.5TGDI发动机+7DCT的动力组合,美国底特律底盘调教,乘坐舒适性极佳,且官方百公里油耗低至7.4L。

从目前透漏的信息来看,长安欧尚X7在外观、内饰造型设计、空间表现、智能科技配置以及动力总成,对潜在消费者来说吸引力可谓是非常足,在10万+级别崭露出了很强的综合产品力优势,但哈弗H6、博越等车型也早已深耕市场多年,自主紧凑级SUV市场竞争也越来也激烈。长安欧尚X7能否在从中脱颖而出,如果10月8号主力车型预售价格在10-13万,再配合疑似的这十重豪礼的话,圈哥认为市场机遇还是非常大,毕竟实力摆在那儿的。最后,大家觉得这个疑似的预订政策如何?预售价格又该如何?欢迎评论区留言讨论。