
重庆堵么?当然是肯定的,毕竟高德地图交通大数据监测结果,就把“全国最拥堵城市”称号给了山城重庆。因此,限行成为了进一步缓解城区交通拥堵的重要手段。

这不,今日(1月4日),重庆市有关部门对外发布了《重庆市公安局交通管理局关于中心城区高峰时段桥隧错峰通行的通告(征求意见稿)》及说明公开征求意见,并明确提出通告自2021年3月1日至2022年2月28日施行。这也意味着,“堵城”重庆限行正式进入倒计时!下面,就跟圈哥一起来看一看通告的具体内容吧!

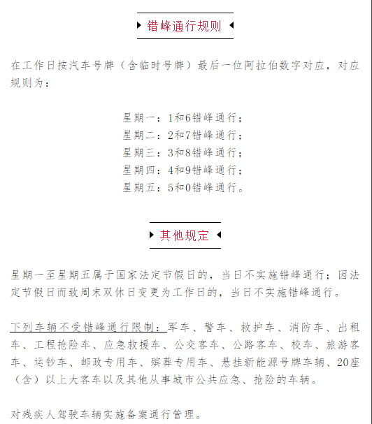
简单来说有以下几点需要注意:

错峰通行只针对工作日的部分时段,即早、晚高峰,且所有在渝通行车辆都必须遵守。不管你车牌是“渝”开头,还是“川”开头,全部都一视同仁。鉴于独特的地理环境,重庆的限行显得更有特色,错峰通行区域为桥+隧道。值得一提的是,这对于不过上述桥和隧道的车主来说,车辆依旧不受错峰通行的影响,但对于大多数重庆车主来说,是不可能的做到的。

和其他很多城市一样,车辆限行规则依旧是以牌照最后一位阿拉伯数字为限行依据。因此,车主们要注意自身车牌尾数,避免出现不必要的尴尬。值得一提的是,悬挂新能源号牌车辆不受错峰通行限制,这可能会进一步刺激消费者购买新能源车型的欲望。
最后,圈哥想提醒一下大家,出门之前一定要计划一下自己的行程安排,避免因错峰出行耽误了事儿!